root-finding
-
Broyden’s Method in Python
In a previous post we looked at root-finding methods for single variable equations. In this post we’ll look at the expansion of Quasi-Newton methods to the multivariable case and look at one of the more widely-used algorithms today: Broyden’s Method.
-
Root-Finding Algorithms Tutorial in Python: Line Search, Bisection, Secant, Newton-Raphson, Inverse Quadratic Interpolation, Brent’s Method
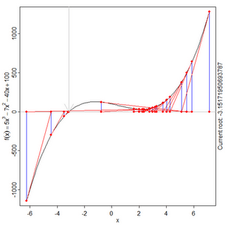
Motivation How do you find the roots of a continuous polynomial function? Well, if we want to find the roots of something like:

